2020年初,新冠疫情在国内爆发,举国进入抗疫状态,目前国内疫情防控成果显著,总体情况正在好转。在此次抗疫战斗中,无人机的身影出现在高速路口、乡间村落、城市楼宇、田间农地、医院工厂等场景,在抗疫前线发挥了重要的作用,工业无人机的场景应用全面爆发,在这次疫情里,其用途与优势得到很好的发挥与验证,工业无人机的应用不会是疫情黑天鹅事件下的昙花一现,预计未来工业无人机将迎来行业的快速发展阶段;同时,无人机也进入公众的视野,一场无人机的普及课也通过网络悄无声息地进行着,对消费级无人机市场的拓展也起到了重要的作用。
一、疫情期间无人机行业大显身手
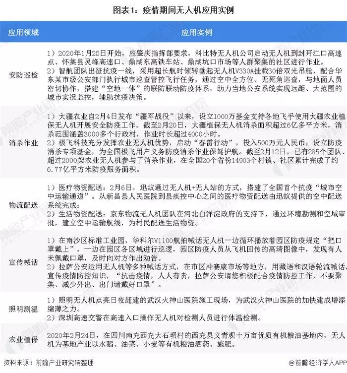
1、无人机行业奋战在抗疫前线
2020年新冠疫情爆发,无人机作为智能无人化工作的代表,具有高效无休的工作能力、零接触的工作特点,成为阻断疫情传播的防控利器,在安防巡检、消杀作业、物流配送、宣传喊话、照明测温、农业植保等方面发挥了重要的作用。

图表1:疫情期间无人机应用实例
2、疫情期间无人机助力国外虫灾防控
2月底新冠疫情在全球蔓延,其中韩国、意大利以及伊朗等国的疫情较为严重,与此同时,蝗虫灾害也由非洲蔓延至东南亚地区,给全球的生产发展和人民生活带来了的影响。在此期间,巴基斯坦、印度等国采用无人机参与蝗虫灾害治理,取得较好的效果。

图表2:无人机参与蝗虫灾害治理
二、中国无人机行业发展现状
1、中国无人机行业市场规模超350亿元
近年来,随着集成制造的普及,无人机基础零部件生产开始迈向小型化、低成本、低能耗方向发展,无人机制造成本不断走低,同时伴随着人工智能、5G通信等新技术的逐步完善应用,无人机行业迎来新的发展机遇,行业在良好的发展环境中迅速增长,行业规模不断扩大。2015年我国无人机行业整体市场规模仅为66.4亿元,2018年无人机行业整体市场规模增长至257.2亿元,年均复合增长率达57.05%。前瞻产业研究院估计,2019年中国无人机行业整体市场规模达359亿元。

图表3:2015-2019年中国无人机行业整体市场规模(单位:亿元)
2、民用无人机规模超过军用无人机
无人机在中国的起步较晚,且开始于中国军用领域。2014年,中国无人机行业贡献度主要以军用无人机为主,贡献率高达90%,而民用领域则仅占10%左右。但民用领域的需求规模在近两年得到较大的释放,截止到目前,我国民用无人机市场规模占比超过军用无人机,达58.5%,未来,行业市场结构仍将不断改变,民用无人机市场将不断扩大。

图表4:中国无人机应用结构(单位:%)
3、民用无人机市场规模达210亿元
中国民用无人机自2008年汶川地震之后开始在国内兴起,经过几年的发展,当前无人机的应用范围已涉及国土资源调查、环境监测、水情监测、救灾等多个领域。2015-2018年我国民用无人机年均复合增长率达77.4%,2018年我国民用无人机的市场规模134亿元,行业迎来爆发增长。前瞻产业研究院估计,2019年我国民用无人机市场规模达到210亿元,同比增长56.72%。

图表5:2015-2019年中国民用无人机市场规模(单位:亿元)
4、工业级无人机成为重点发展领域
相对于消费级无人机而言,工业级无人机应用范围广泛,发展潜力巨大。工业级无人机作为一种高效便捷的辅助手段替代了原有工具服务于各行各业的日常工作中,其具有成本低,效费比好、机动性能好、使用方便等优势,降低了人工操作的风险,提高了任务执行的安全性和可操控性。

图表6:工业级无人机应用领域分析
相关数据显示,目前我国工业级无人机在民用无人机中的占比达54.3%,工业级无人机是民用无人机的主体。

图表7:中国民用无人机应用结构(单位:%)
工业级无人机在此次疫情防控中发挥了重要的作用,其增长空间远超消费级无人机,是无人机行业发展的重点领域。2018年我国工业级无人机行业市场规模达到70亿元,同比增长率高达75%。2019年,我国工业级无人机行业市场规模约为114亿元,同比增长62.8%。

三、多领域需求助推无人机行业发展
1、物流领域迎来无人机配送弯道超车时机
根据国家邮政局公布的相关数据显示:“十三五”以来,我国快递包裹量年均新增速度达100亿件,连续6年超过美国、日本、欧洲等发达经济体。目前我国单日快递量超亿件,2019年我国快递年业务量突破600亿件,预计2020年将达到740亿件。不断增长的业务量使得传统的投递方式越来越难以满足日益增长的服务需求。

图表9:2010-2020年中国快递量及其变化情况(单位:件,%)
与此同时,自2012年起,我国的适龄劳动力人口连续8年下降。2018年末16岁至59岁(含不满60周岁)劳动年龄人口为8.97亿人,首次跌破9亿人口大关。伴随着人口红利的消退,物流企业开始面临人工成本高、配送难的现状。前瞻产业研究院认为,人口红利的消退导致的“用工荒”,加上“疫情”的冲击,将倒逼物流企业加速从人口密集型向技术密集型转型。

图表10:2012-2019年中国劳动人口数量及其变化情况(单位:万人,%)
利用无人机参与物流配送不仅能大幅降低配送成本,还可提高效率,解决偏远地区的配送难题。前瞻产业研究院预计,疫情结束后,消费端使用“无人”配送的需求相对有限,配送成本高,且相对于人工配送没有产生较高的服务增益体验。同时,像无人机配送在部分区域可能面临低空飞行管制,导致无人机在的普及存在阻碍。然而,在地形复杂的偏远地区,陆路交通不便,但飞行环境相对较好,无人机则可成为物流配送的优选,同时在工业园区内,无人机也可以为仓库配送添砖加瓦。

图表11:无人机在物流领域的应用优势
2、农林植保领域迎来无人机的加速普及
此次疫情期间,无人机在消杀作业方面发挥了重要的作用,消杀作业的应用是从农业无人机应用衍生过来的,在农业领域,无人机在农作物的播种(授粉)、洒药、施肥,以及长势和病虫害的监测等方面无论与人工相比,亦或是与传统机械相比均具有明显优势,无人机的应用能更好的促进智慧农业的发展,提高农业的生产效率。
然而,目前我国农林植保无人机的渗透率不足5%,而美国、日本等发达国家的渗透率以及超过50%。目前我国有18亿亩的耕地,随着我国社会主义新农村的建设的推进,智慧农业加速普及,我国有望实现美国、日本农业的规模化、专业化经营。日本植保无人机已经使用20多年,目前每年更新量约为3000架。中国如果达到日本目前植保无人机的普及率和使用频次,仅年更新量就能达到30000架。根据IDC发布的预测数据显示,到2023年,中国农林植保硬件销售规模为160亿元,而农林植保服务市场规模将达到485亿元。在农林植保方面,我国工业无人机未来的需求量更是不可想象。前瞻产业研究院认为,此次疫情中无人机在农林植保方面的优越性得到体现,预计未来将加快农林保值领域无人机的普及。

图表12:中、美、日农林植保无人机渗透率对比(%)
3、工业级无人机其他领域多点开花
除物流配送领域与农林植保领域外,此次疫情期间,工业级无人机在安防巡检、医疗救援、舆情监控等方面发挥了重要的作用,前瞻产业研究院认为,工业级无人机凭借其操作优势,在疫情结束后有望在各应用领域多点开花,更好地促进各领域发展。
4、消费级无人机市场有望得到较快增长
尽管消费级无人机的发展潜力与工业级无人机相比存在一定的差距,但是此次疫情很好的将无人机带入公众视野,潜在消费者得到有效增加,前瞻产业研究院预计,疫情结束后消费级无人机市场有望得到较快发展。
5、无人机行业人才需求增加,相关培训市场迎来发展机遇
民航局规定无人机用户必须考取驾照才能够合法使用无人机,这使得无人机驾驶员岗位的含金量不断提高。根据中国民航局的统计,截止2019年12月31日,全国拥有无人机驾驶员执照的人数为67218人,其中2016-2018年连续3年,每年新增的无人机驾驶员数量均在6000人以上。

图表13:2014-2019年中国无人机驾驶员执照发放数量(单位:本)
无人机行业的快速发展催生无人机行业的相关人才需求,根据人力资源和社会保障部发布的无人机驾驶员就业景气现状分析报告显示,未来五年我国无人机驾驶员人才需求量近100万人,无人机驾驶员缺口巨大。与此同时,根据BOSS直聘的相关数据显示,目前我国无人机驾驶员需求增速超过30%,预计未来相关增速将持续扩大。
2020年2月25日人社部发布了包括“无人机装调检修工”在内的16个新职业,推动无人机领域的人才建设,以保障和促进无人机行业发展。前瞻产业研究院认为,人才需求的快速增长以及相关政策的支持将带来无人机驾驶员培训市场的繁荣。
四、中国无人机行业发展前景
1、中国民用无人机行业居世界前列
中国的无人机行业的发展特别是民用无人机的发展走在世界前列,根据IDC的数据统计,大疆创新占据着全球消费级无人机市场70%以上的份额,在全球民用无人机企业中排名靠前。

图表14:全球消费级无人机市场份额占比情况(单位:%)
同时,中国也是全球消费级无人机市场份额的国家,在全球排名前十民用无人机企业中,有7家中国企业占据了榜单。

图表15:全球民用无人机企业
2、政策与资本加持无人机行业发展
多年来,我国出台了多项无人机相关政策及规划为工业无人机的发展提供巨大的推动力。特别是近两年,政策对于低空空域的开放持正面态度,无人机相关政策正在加速制定和实施,前瞻产业研究院认为,政策的完善将规范这一快速发展的市场,有望助推行业发展提速。
图表16:2018-2019年中国无人机行业主要政策汇总
此外,从行业投资情况来看,2014年被称为中国“无人机元年”,彼时,无人机市场爆发,资本不断涌入,2016年无人机行业全年融资次数达到100次。而进入2018年,专业级无人机市场需求加速释放,消费级市场爆发式增长,全年融资次数为71次,融资金额达293.44亿元,较2017年大幅增长,更是有大疆10亿美元的大额融资。在资本的助推下,中国无人机行业发展如火如荼。2019年行业融资次数为41次,融资金额为200.75亿元,其中亿航智能于2019年12月12日在美国纳斯达克IPO上市,此次IPO融资金额为4000万美金。2020年2月19日,中航金城无人机获得中航科工6658万元人民币的战略投资;2020年3月2日,微纳新空获得比邻创投领头的1亿元A+轮融资。前瞻产业研究院认为,未来我国无人机行业在政策和资本的双加持下,行业还将继续蓬勃发展。

图表17:2013-2020年3月中国无人机行业融资情况(单位:次,亿元)
前瞻产业研究院认为,此次新冠疫情将无人机带入更多消费者的视野,此次疫情背后,返工难、复工难、集中办公难、防控难等问题陆续凸显,传统行业受到巨大冲击,政府和企业逐渐加深对于无人机优势的认识,未来有望推动无人机标准及规范及无人机产业扶持政策的制定,并加大对于无人机需求量和采购量,进一步增强产业的投资信心,或将成为无人机快速发展的核心驱动因素,引导着中国无人机行业在技术创新和产业链构建上不断完善。

综上分析,前瞻产业研究院预计,到2020年,我国民用无人机行业市场规模将达到340亿元,其中工业级无人机的市场规模有望达到190亿元,到2025年,我国民用无人机行业市场规模有望突破2100亿元,年均复合增长率达44%,其中工业级无人机行业市场规模有望突破1210亿元。
信息来自网络,如有侵权请联系删除。